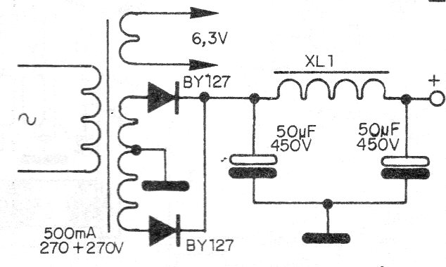
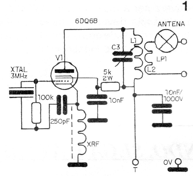
Este transmisor para el rango de los 80 metros fue encontrado en una documentación de 1992. El circuito utiliza sólo una válvula siendo indicado para transmisión telegráfica L1 tiene 32 espiras de hilo 22 en un tubo de PVC de 2,5 cm. La fuente de alimentación se suministra junto con el diagrama del transmisor. Los diodos de la fuente pueden ser los 1N4007.

Transmisor de 5 W en 3 MHz




