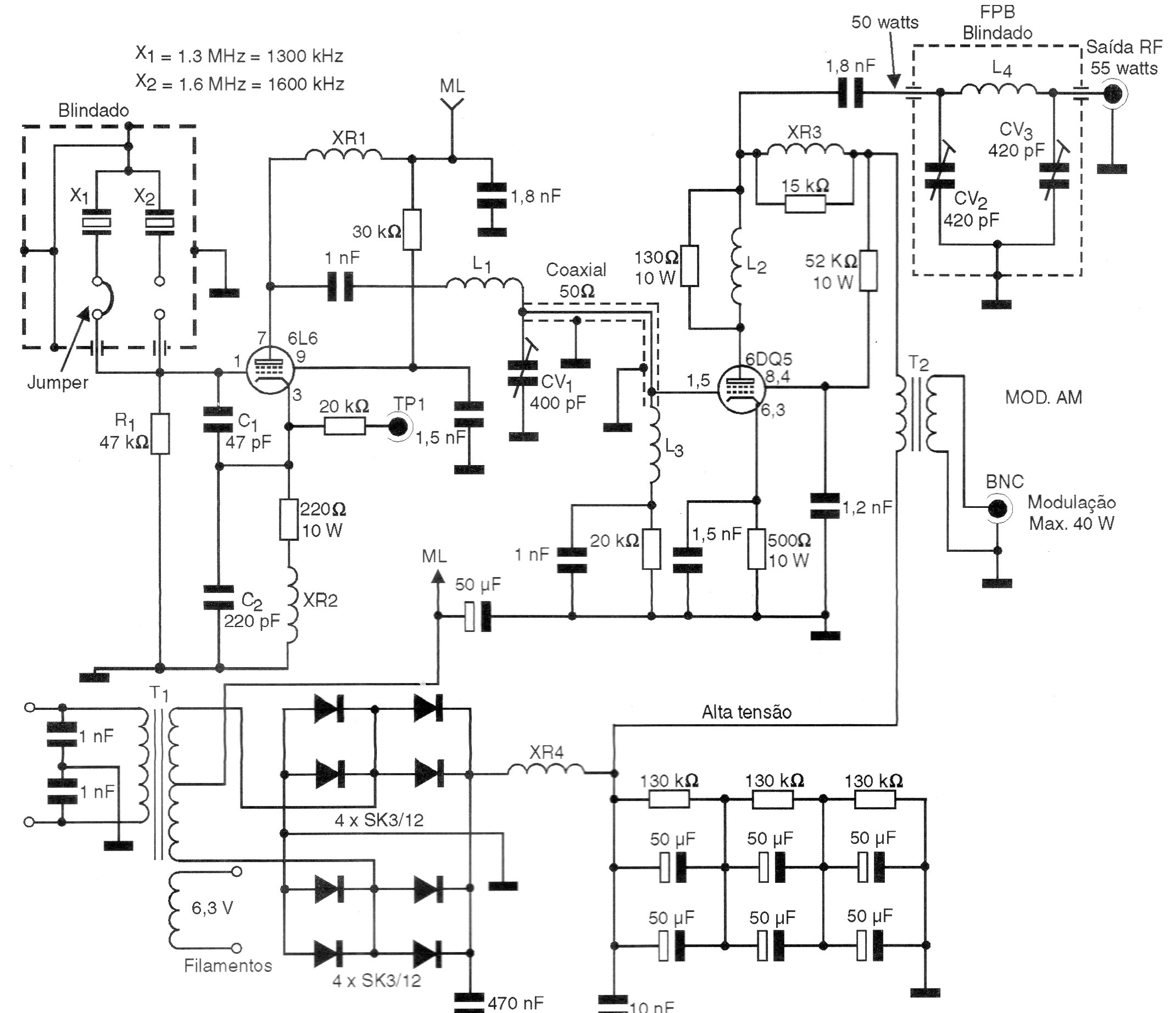
Este circuito es de una documentación de 1998 exigiendo conocimiento de la tecnología de las válvulas para su montaje. El circuito tiene una excelente potencia que puede funcionar como una estación experimental para la banda de ondas medias. La modulación viene de un amplificador de audio externo de al menos 40 W de potencia. Los componentes críticos son los transformadores. Las bobinas se enrollan según la tabla siguiente.






