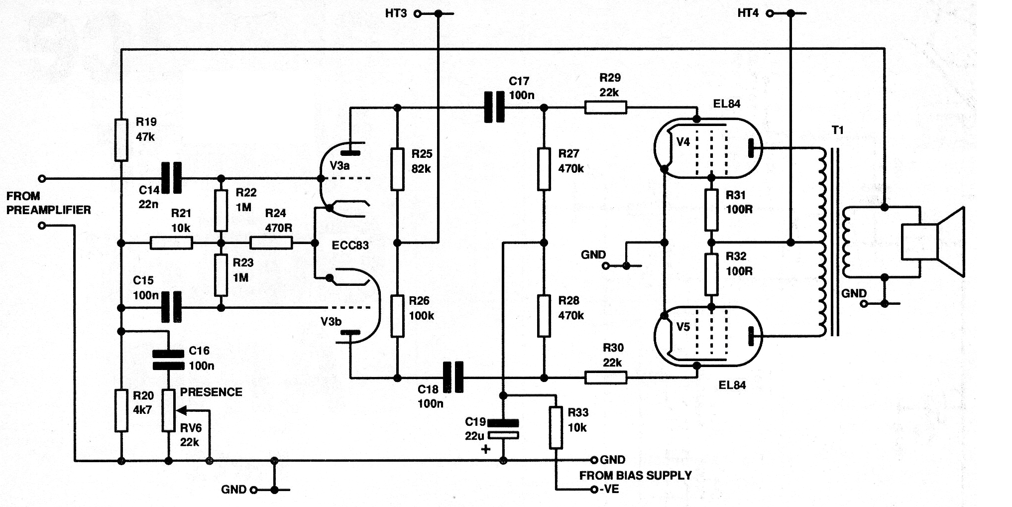
Este circuito es de una revista de 1994, pero bastante actual para los que aún disfrutan válvulas, aunque el componente crítico, además de las válvulas es el transformador de salida. El preamplificador está en otro artículo y la fuente de alimentación también. Una buena idea de diseño para los que creen que el sonido de las válvulas sigue siendo mejor que el suministrado por otras tecnologías.




