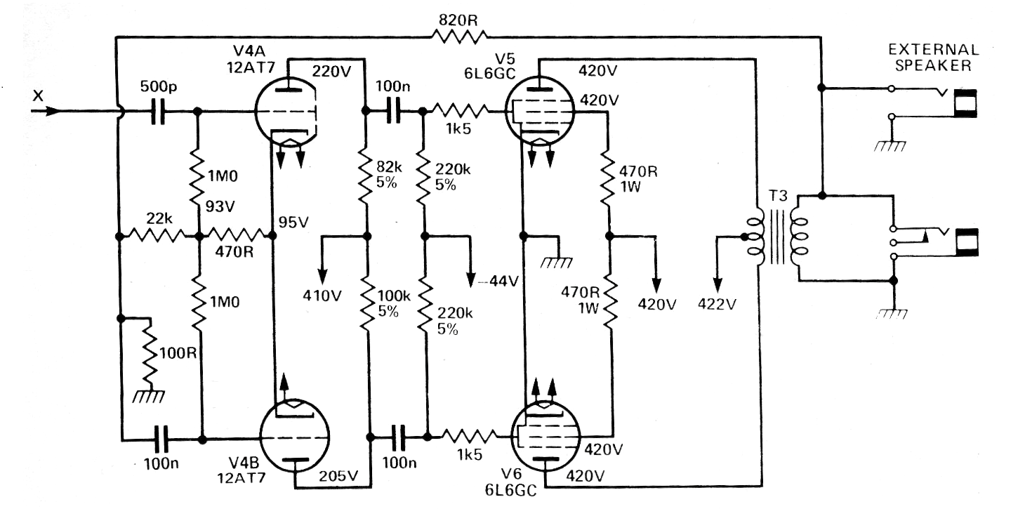
Este circuito fue encontrado en una publicación antigua consistente en una etapa amplificadora de potencia con las válvulas 6L6. La salida es en push-pull con inversor de fase por válvula. La fuente de alimentación no se da y el componente crítico, además de las válvulas es el transformador de salida. La potencia llega a los 100 W. Observe las altas tensiones de alimentación de este circuito.




