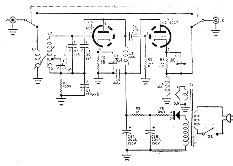
Este artículo fue escrito por A. Fanzeres en la revista Corriente Alterna de Uruguay en los años 70. El artículo describe el montaje de un reforzador para ondas cortas usando una válvula doble. L1 y formada por 4 espiras de hilo 28 en un tubo de PVC o cartón de 2,5 cm de diámetro y L2 por 28 espiras del mismo hilo en el mismo tubo, al lado de L1. D1 puede ser un 1N4004 y el transformador tiene un secundario de 125 V con 30 mA o más.




