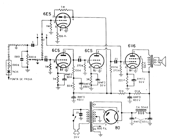
He encontrado este circuito en una vieja publicación de 1951. Se trata de un seguidor o un trazador de señales valvulado. Son 5 válvulas que proporcionan excelente amplificación y calidad de señal. El circuito opera con señales de audio y RF. Los componentes críticos, además de las válvulas son los transformadores. El transformador de alimentación tiene 150 a 250 V de secundaria con 80 a 200 mA.




