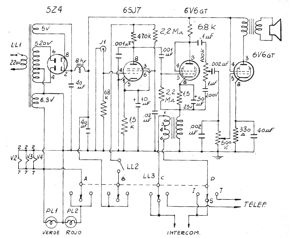
Obtenido de una documentación de 1972, el circuito presentado utiliza 4 válvulas y corresponde a un equipo comercial. En este circuito existen llaves con diversas funciones, incluso con salidas para auriculares. Los transformadores son los elementos críticos, además de las válvulas.




