Uno de los artículos más visitados de la sección Mundo de las Válvulas fue Cómo Funciona un Radio Valvulado. Realmente, saber cómo los equipos valvulados funcionan es algo muy interesante principalmente para los más jóvenes que no vivieron la época de las válvulas y, por lo tanto, no están familiarizados con su uso. En respuesta a la petición de muchos internautas preparamos un nuevo artículo sobre funcionamiento de equipos valvulados, ahora abordando los viejos amplificadores de alta fidelidad o Hi-FI, también conocidos por ultra-lineales que hicieron mucho éxito en las décadas de 40, 50 e incluso 60.
Hasta hoy existen los que defienden los amplificadores valvulados ultra-lineales o Hi-Fi, diciendo que su calidad aún no ha sido superada, ni siquiera por los más modernos circuitos transistorizados o integrados. De hecho, las características de las válvulas y el esmero con que algunos de los amplificadores tradicionales eran construidos, hacían de esos equipos verdaderas obras de arte.
Hasta hoy existen empresas que los fabrican, cobrando verdaderas fortunas para quien desea tener un amplificador valvulado. En este sitio los artículos indicados al final de este texto.
Un Amplificador Valvulado Típico
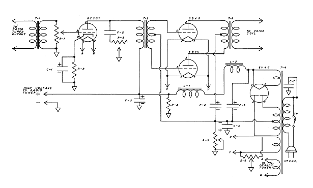
Para analizar cómo funciona un amplificador valvular de alta fidelidad, HI-FI o ultra-lineal de los años de oro de la válvula, vamos a tomar como ejemplo un circuito típico, mostrado en la figura 1.
Se trata de un amplificador estereofónico de 20 W por canal utilizando las válvulas pentodo de salida de potencia EL86 o 6CW5. Esta configuración era bastante común, en la época en que estos circuitos dominaban el mercado.
Observe algunos detalles interesantes de este circuito, como la utilización de transformadores de salida dotados de enchufes para conexión de altavoces de 4, 8 y 16 ohmios y de una fuente de alimentación con dos tensiones (A y B) y una tensión de salida (C).
Análisis del funcionamiento.
a) Preamplificador y controlador de audio
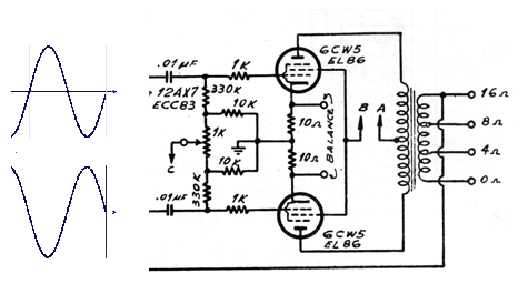
Para la operación con señales de pequeña intensidad y gran amplificación, se utilizaban válvulas triodo y en la época las más empleadas eran la 12AU7 y la 12AX7. En este circuito, se utilizaron válvulas 12AX7 que eran válvulas dobles, cada mitad conteniendo un triodo que podía utilizarse de forma independiente.
Así, en la entrada del circuito tenemos uno de los triodos de la 12AX7 utilizado como amplificador de tensión con una buena ganancia y elevada impedancia de entrada. La polarización de rejilla de esta válvula está hecha por un resistor de 470 k ohms.
El resistor de cátodo de este triodo junto con un resistor de 39 k y un capacitor, forman una red de ecualización que ayuda a eliminar los componentes de alta frecuencia del circuito, tanto evitando oscilaciones como distorsiones con el corte de armónicos más elevados de la señal.
En la figura 2 mostramos que todavía tenemos un resistor de 150 k, uno de 100k y un capacitor de 30 pF que realimentan el circuito, proporcionando así una ecualización. La ecualización de la señal se sigue mejorando con un condensador de 0,01 uF (10 bF0 entre los resistores de ánodo de 150 k y 1 M.

Una vez preamplificado y ecualizado la señal se lleva a la rejilla de la segunda válvula a través de un condensador de 0,01uF (10 nF) conectado al ánodo de la primera mitad de la 12AX7. Se trata del típico acoplamiento RC. La señal obtenida en este punto ya tiene la ecualización necesaria para la posterior amplificación.
La segunda mitad de la válvula proporciona una nueva amplificación y al mismo tiempo la inversión de fase de la señal para aplicar la etapa de salida. En el condensador conectado al ánodo tenemos la señal amplificada con una fase y en el cátodo, en el condensador conectado al resistor de 33 k la misma señal, con la misma intensidad, pero con la fase invertida.
Esta inversión es necesaria porque el paso de salida en clase B opera con señales de fases invertidas de modo que las válvulas conducen alternativamente.
En algunos amplificadores de potencia de la misma época, para invertir la fase de la señal se utilizaba un transformador conductor o conductor, como muestra el circuito de la figura 3.

En este circuito, el transformador T2, con toma central en el secundario suministra para las dos válvulas de salida (triodos aún) señales con fases opuestas, aplicados directamente a sus rejillas. En los amplificadores de alto costo los dos transformadores (controlador y salida) consistieron en los componentes más caros y pesados.
Las señales con las fases opuestas se aplican a un paso de salida en fase de fase o push-pull.
Paso de salida de potencia en Push-Pull Clase B
En la figura 4 tenemos la etapa de salida en contra-fase o push-pull de nuestro amplificador tomado como ejemplo.

En este circuito se utilizan válvulas pentodo de potencia, que son las ideales para este tipo de aplicación (ver artículo en el que explicamos las diferencias entre los tipos de válvulas).
Las válvulas se polarizan de tal forma que sólo conducen la mitad positiva de la señal aplicada a su rejilla desde la etapa anterior.
Así, para una señal senoidal, cuando tenemos el semiciclo positivo en la parte superior del circuito, en la parte inferior, el semiciclo es negativo y con eso sólo la válvula superior conduce. El semiconductor es entonces amplificado y aparece en el transformador en la parte superior.
Cuando tenemos el semiciclo negativo en la parte superior, en la parte inferior la misma señal aparece positiva y así la válvula de abajo es la que lo amplifica. Esta señal amplificada aparece entonces en la mitad inferior del transformador.
De esta forma, los dos semiciclos son amplificados apareciendo con las polaridades correspondientes en el altavoz conectado en la salida.
En la figura 5 tenemos las fases de las señales en la entrada y en la salida de esta etapa del circuito amplificador.

La gran ventaja de este circuito es que las válvulas sólo conducen en presencia de la señal, lo que proporciona un buen rendimiento al circuito y, además, como la conducción comienza al principio de cada semiciclo, tenemos muy poca distorsión armónica, característica que diferencia las las válvulas de los transistores, en este tipo de aplicación.
Como las tensiones de las válvulas son mucho más altas que la de los circuitos con transistores, el hecho del transistor comienza a conducir sólo con 0,7 V causando distorsiones, no existe en el caso de las válvulas.
b) Fuente de alimentación
La fuente de alimentación del amplificador que tomamos como ejemplo utiliza un transformador con tres secundarios. El primero, de alta tensión proporciona las tensiones A y B de polarización y para las etapas de potencia, con dos filtros.
Aunque el transformador no tiene especificaciones para este tipo de aparato, las tensiones varían entre 180 y 300 V con corrientes típicamente entre 300 y 500 mA.
Los diodos pueden ser los 1N4007 para esta aplicación y se utilizan electrolíticos de alta tensión para el filtrado.
El segundo secundario, proporciona la tensión de 6,3 V para el filamento de las válvulas. Corrientes entre 2 y 5 A amperios son comunes, dependiendo del número de válvulas que el aparato utilice.
Finalmente, el devanado de polarización que proporciona tensiones entre 100 y 200 V bajo baja corriente, normalmente de 20 a 50 mA sólo. El ajuste de esta tensión para el circuito se realiza en un trimpot de 10k.
En la foto tenemos un amplificador comercial del tipo indicado, observándose el tamaño de los transformadores usados, que encarecen mucho el proyecto. Así, en promedio para un amplificador de 30 W, cada uno de los tres transformadores (controlador, alimentación y salida) llega a pesar más de 2 kg !.
El amplificador de la foto es Separo 341 que, en Inglaterra, donde se fabrica cuesta 395 libras. Este amplificador proporciona 40 W de potencia por canal utilizando las válvulas EL34.
http://www.hifiandaudio.com/e34i.htm.

En el sitio tenemos varios circuitos de amplificadores de este tipo.






