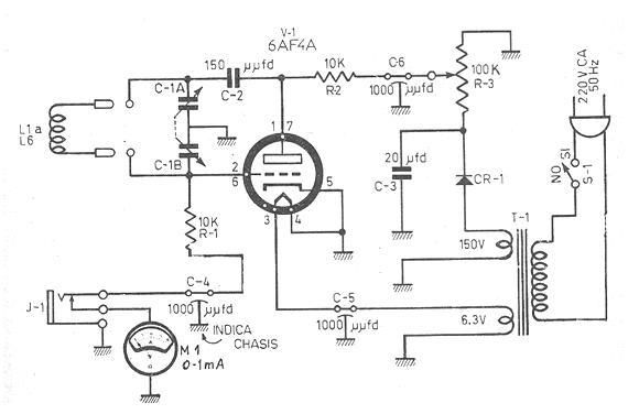
Encontramos el diagrama de un oscilador de RF en una publicación de la década del 60. El circuito utiliza una válvula 6AF4A y la frecuencia generada depende de la bobina L1. Las bobinas para bandas de 1,5 MHz a 300 MHz pueden utilizarse.
El transformador en el original es para la red de 220 V x 50 Hz, pero se puede utilizar una unidad para 60 Hz para la red de 110 V o 220 V. El diodo puede ser el 1N4007 y el ajuste del punto de funcionamiento se realiza en R3.
La indicación de funcionamiento se realiza por un miliamperímetro que mide la cadena de rejilla de la válvula cuando ocurre la oscilación.
Los capacitores son cerámicos excepto C3 que es un electrolítico para 250 V. La variable puede obtenerse de una válvula de radio. Las bobinas se fabrican con hilo 28 en tubos de cartón o PVC de 2,5 cm de diámetro. El número de espiras entre 2 y 60 depende del rango de frecuencias generadas.
En la figura 1 el diagrama completo del oscilador.




