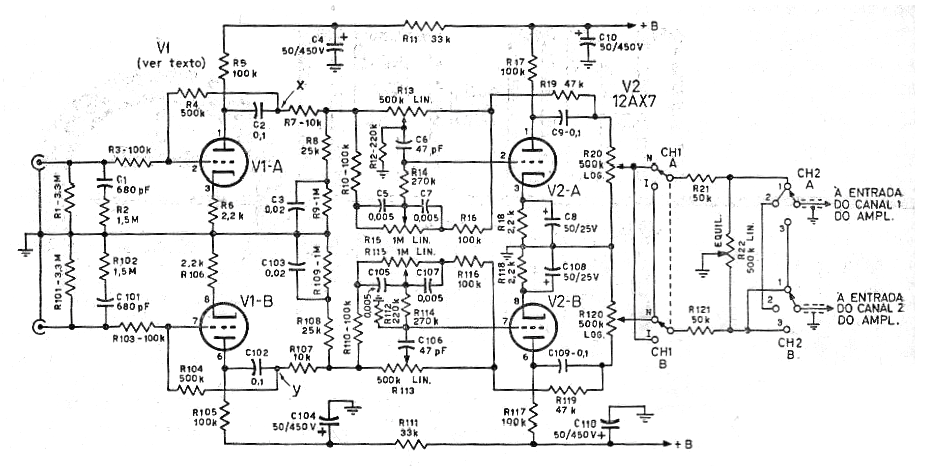
En una documentación técnica de 1966 encontramos el diagrama de un excelente preamplificador ecualizador valvulado para ser utilizado con amplificadores de alta fidelidad de la época. El circuito utiliza dos válvulas dobles e incluye la etapa de pre amplificación y control de tono (ecualizador).
La alimentación de este circuito entre 300 y 400 V debe ser obtenida del propio amplificador con el que va a operar.
Como se trata de un circuito que opera con señales de audio muy débiles y de alta impedancia y, además, la ganancia es elevada, se debe tomar mucho cuidado con el diseño del chasis y disposición de componentes para que no ocurra la captación de zumbidos.
Los cables de señal deben ser cortos y / o blindados. Las tensiones de trabajo de los condensadores deben ser compatibles con las encontradas en su punto de operación.
En la figura 1 tenemos el diagrama completo del preamplificador y ecualizador.




