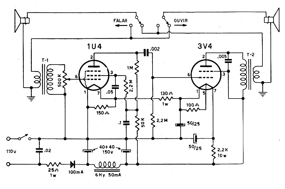
He encontrado este interesante circuito en una documentación de 1958. Se trata de un intercomunicador con cables, que puede ser usado en oficinas o en el hogar, o en demostraciones.
El circuito no utiliza transformadores de alimentación, además de las válvulas tenemos tres componentes críticos para los que eventualmente deseen intentar el montaje.
Los dos primeros son los transformadores que pueden ser transformadores comunes para salida de válvulas con impedancia de 2 a 5 k ohms. El tercero es el choque de RF que puede ser sustituido por el devanado primario de un pequeño transformador de 6 a 12 V con 300 a 500 mA.
Los altavoces son comunes de 10 cm y los hilos pueden tener hasta unos 30 metros de longitud. La clave hablar-oír está en la estación transmisora.
En la figura 1 el diagrama completo de este interesante intercomunicador.




