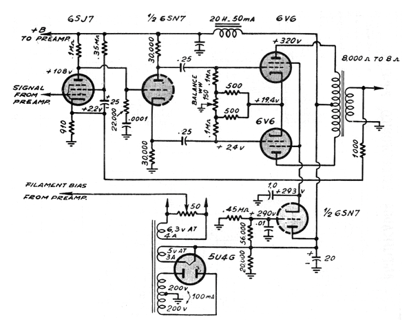
El amplificador descrito en este artículo tiene una característica de regulación de tensión que lo hace diferente de las configuraciones comunes de la época con un excelente rendimiento.
En la salida tenemos una configuración en push-pull con dos válvulas pentodo que alimentan un transformador apropiado. Las válvulas son las conocidas 6V6.
El otro componente crítico es el transformador de la fuente que en el dibujo original aparece sin el primario. En el caso, puede ser tanto de 110 V como de 220 V, según la red local. Además de las válvulas, este transformador y el transformador de salida son los componentes críticos del proyecto.
Observe la existencia de un potenciómetro de hilo para polarización de los filamentos de las válvulas preamplificadoras. Se trata de un recurso interesante usado en la época para neutralizar el ronquido producido por los filamentos de las válvulas, alimentados por corriente alterna.
En el diagrama que se muestra en la figura 1, tenemos las tensiones en los principales puntos, lo que es importante para los lectores para su montaje. El electrolítico de la fuente debe tener una tensión de trabajo de al menos 350 V.




