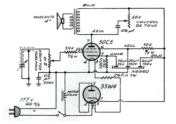
Se muestra un circuito bastante tradicional en tocadiscos portátiles de muy bajo costo populares en los años 50 e incluso 60. El circuito utiliza sólo dos válvulas y se conecta directamente a la red de energía sin necesidad de transformador.
El circuito alimentado por la red de 117 V (110/120 V) utiliza válvulas con los filamentos conectados en serie. La resistencia de 260 ohmios reduce la tensión de los filamentos de modo que cada válvula reciba la tensión correcta.
El único componente más crítico de este diseño, además de las válvulas es el transformador de salida. El control de tono se simplifica, consistente en un potenciómetro y un capacitor en serie.
Para el capacitor de filtro triple se pueden utilizar electrolíticos separados con una tensión de trabajo de acuerdo con lo indicado para cada sección del diagrama.
Es que el diseño original está indicado para fonocaptores (cápsulas) de cristal populares en la época, sin embargo, este circuito debe funcionar también con cápsulas cerámicas.
La potencia de salida obtenida con la válvula indicada es del orden de 2 W utilizando un pequeño altavoz de 15 a 20 cm en la reproducción. El motor del casete está conectado a la alimentación del circuito.
Los circuitos como éste se usaban en los tocadiscos de Zenith.

En la foto un tocadiscos de este tipo. A continuación, en la figura 1, el diagrama completo del amplificador.




