Este es un circuito que exhibe la fidelidad excelente. Sin embargo, como es el proyecto de componentes más utilizado en repuestos, el lector debe comprobar primero la disponibilidad de las válvulas y los capacitores. Ya, los transformadores de alimentación y salidas, son más difíciles de obtener, y en algunos casos el lector debe fabricarlos.
Si el lector tiene suerte, podría encontrar en cualquier taller de reparación o desguace de un viejo amplificador con válvulas EL84 en la salida y en este caso el uso del transformador, si tiene bueno, se puede hacer. Pruebe la continuidad de los arrollamientos para ver si no hay corto entre estos devanados.
El toque moderno a este amplificador tiene sólo en alimentación, que sustituye a las antiguas válvulas rectificadoras como la 6X4 de onda completa por los modernos diodos de silicio que cuestan menos que 1/10 del precio.
Las características de este amplificador son:
Rango de frecuencia: 10 a 12, 000 Hz
Distorsión de 15W: menos del 1%
Potencia de salida: 15 W
Tensión de alimentación: 110/22OV
Observamos que el transformador de salida debe ser de tipo ultra lineal con una inductancia primaria 40 H en 10 x 60 Hz.
Generalmente en este tipo de circuito, el secundario del transformador está equipado con tomas que permiten el uso de altavoces de diferentes impedancias.
OPERACIÓN
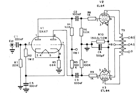
La señal de audio es llevada a un doble triodo 12AX7 que tiene doble función.
La mitad de esta válvula se utiliza como preamplificador mientras que la otra mitad como inversor de fase. Entonces tenemos signos con fases opuestas que se toman por vía C3 y C2 directamente a las rejillas de los pentodos potencia EL84.
La rejilla es mantenida en un alto potencial, gracias a una toma de + B del transformador.
La polarización de las rejillas de control de la EL84 en push-pull es dada por los resistores R6 y R7. Vea entonces que cada válvula amplifica mitad del ciclo de la señal, que luego se reúnen en primario del transformador resultando en la señal completa.
El resistor R10 junto con C4 hace la polarización de a los cátodos de la válvula.
MONTAJE
Ofrecemos a los lectores el esquema de la fuente de alimentación de energía en la figura 1.

El diagrama de un canal del amplificador se muestra en la figura 2.

Este tipo de equipos se debe montar en chasis de aluminio. Se proporciona un esquema para el diseño de los componentes en la figura 3.
Vea que se utilizan zócalos en el chasis para las válvulas, y también, capacitores electrolíticos para el filtrado del tipo de rosca en el chasis, donde su cubierta hace contacto con el chasis, y es el polo negativo del componente.
Las válvulas trabajan bien calientes y esto es normal, pero debe hacerse de una buena ventilación para que el dispositivo que debe instalarse en una caja.
Los resistores son de ½ W si no indicado diferentemente, y capacitores electrolíticos deben tener tensiones indicadas en la lista. Los capacitores restantes son de poliéster con tensión de trabajo de 250V o más.
Cables blindados o enlaces cortos son importantes para la entrada de señal.
USO
Encienda el dispositivo y espere al menos 30 segundos para las válvulas se calienten. Aplicar una señal en la entrada y comprobar si la reproducción se produce en un altavoz conectado a la salida.
Compró la operación apenas utilice el dispositivo junto con un buen preamplificador. Incluso funcionando a altas tensiones, como fuente independiente, se puede utilizar un preamplificador transistorizado.
AMPLIFICADOR VÁLVULAS
V1 - 12AX7 < triodo dual
V2, V3 - EL84 - pentodos de potencia
RESISTORES
R1 - 22 k (rojo, rojo, naranja)
R2 1M2 (marrón, rojo, verde)
R3 - 68 k (azul, gris, naranja)
R4, R5, R6 y R7 - 100 k (marrón, negro, amarillo)
R8 y R9-1 k (marrón, negro, rojo)
R10 - 150 ohms x 10 W - alambre
CAPACITORES
C1-220 nF Poliéster
C2, C3 y C5 - 100 nF poliéster
C4 - 100 uF x 25V electrolítico
VARIOS
TS- Transformador push-pull para válvulas EL84 -15 W
Chasis de metal, zócalos, terminales, puentes, alambres, etcétera.
FUENTE
SEMICONDUCTORES
D1 y D2 1N4007 diodos de silicio
RESISTORES
R1 - 100 ohms x 10 W - alambre
R2 - 1 k x W 5 - alambre
CAPACITORES
C1 - 32 uF x 450 V electrolítico
C2 32 uF x 450 V electrolítico
C3 - 80 uF x 450 V electrolítico
VARIOS
T1 - Transformador de potencia primaria de acuerdo com la red y secundaria de 250 + 250 V x 50 mA y 6.3 V x 5 A
Chasis metálico, cable de alimentación, soporte de fusible, etcétera.
Nota: C1 y C2 pueden ser un solo 32 + 32 uF capacitor doble de 450 V. Los valores de estos filtros no son críticos y pueden usarse hasta 50% los valores más altos como la disponibilidad de los proveedores.




