Este artículo forma parte de nuestro libro gratis "Cómo utilizar el osciloscopio en el servicio de Equipos de video antiguos". Si bien los televisores analógicos ya no se fabrican, todavía hay muchos en uso, así como videocintas y cámaras que todavía se pueden utilizar o recuperar para aplicaciones en seguridad, reproducción de cintas antiguas, demostraciones, etc. Este artículo tiene utilidad para las personas que desean utilizar el osciloscopio en el diagnóstico de problemas con estos aparatos de vídeo antiguos.
EL SEPARADOR DE SINCRONISMO
Después de la separación de las señales de vídeo y audio al final del paso de FI de un televisor, tenemos que obtener las señales de sincronismo tanto vertical como horizontal.
En la figura 1 mostramos dónde estas señales se encuentran dentro de la señal más amplia de vídeo.

Este circuito consiste en un filtro que separa las señales de baja frecuencia de 60 Hz de las señales de alta frecuencia de 15 750 Hz de la exploración horizontal.
Estas señales sirven para controlar los respectivos circuitos de deflexión.
En la entrada del circuito separador de sincronismo, debemos visualizar la forma de onda que contiene los dos componentes (vertical y horizontal).
En el circuito indicado, la amplitud sobre la señal es de 4,5 V lo que permite utilizar una escala de sensibilidad relativamente baja del osciloscopio en el análisis.
En la figura 2 tenemos las formas de onda visualizadas en el circuito tomado como ejemplo.
La mayoría de los diagramas de televisores proporcionan estas formas de onda lo que facilita bastante el trabajo del técnico reparador.
La ausencia de señales o incluso la deformación de la señal en este punto indica que debemos verificar las etapas anteriores.
Después del transistor ya tenemos la separación de las dos señales con las formas de onda indicada en la figura 3.

El componente horizontal de 15 750 Hz va a los pasos de deflexión horizontal que el componente de 60 Hz para los pasos verticales.
Dada la operación con señales de relativamente baja frecuencia y pequeña intensidad, los ajustes y recursos utilizados en el osciloscopio no son difíciles.
En la figura 4 mostramos cómo hacer estos ajustes para las medidas y visualizaciones de las formas de onda indicadas.
La garra de tierra está ligada al negativo de la fuente y la punta está ligada a los puntos donde deseamos visualizar la forma de onda.
La exploración del osciloscopio debe ajustarse a una base de 0,5 a 1 ms que permita la observación en detalle de las frecuencias indicadas. Para la señal de 60 Hz es interesante utilizar la exploración de 20 ms.
Evidentemente, si el osciloscopio tiene el disparo interno propio para operación con TV, como ya vimos es un recurso encontrado en los tipos indicados a los reparadores, estas funciones deben ser usadas.
Las señales de estas etapas deben excitar las siguientes de manera apropiada sin lo que no tendremos sincronismo o incluso deflexión según el caso.
Analizamos los pasos por separado:
a) Deflexión horizontal
En la figura 5 tenemos un circuito típico de un televisor transistorizado de paso de salida horizontal.
La primera etapa es un oscilador disparado, es decir, un oscilador que opera sincronizado con la señal del separador, de modo que haya coincidencia de las líneas obtenidas en la transmisión con las líneas que deben ser reproducidas en posición.
Las formas de onda en los diversos puntos del primer paso se muestran en la figura 6.
La señal obtenida no es muy aguda y de intensidad relativamente pequeña pudiendo ser fácilmente visualizada en el osciloscopio.
Una deformación en esta señal o pérdida de intensidad debido a problemas en la etapa puede significar la pérdida del sincronismo horizontal, como sugiere la figura 7.

Los pulsos de sincronismo horizontal obtenidos en esta etapa pasan por un segundo circuito que modifica su forma, haciéndolos más agudos, como muestra la figura 8.

Finalmente tenemos la etapa de impulsión de la señal que debe excitar la salida horizontal.
Estos pasos, controlador y salida se muestran en la figura 9.
El diagrama tomado como ejemplo es tradicional usando transistores comunes.
Existen aparatos en los que las diversas etapas pueden estar contenidas en un solo chip, quedando sólo las funciones de potencia con transistores.
También tenemos el caso en que hasta las funciones de potencia ya están incluidas en el chip, lo que puede dificultar el acceso a diversos puntos donde sea interesante observar las formas de onda.
Lo importante es que en la salida horizontal tendremos pulsos agudos. de gran intensidad.
En nuestro circuito, la amplitud de estos impulsos llega a los 500 voltios, como muestra la figura 10.
Para la visualización de estas muñecas el técnico debe tomar cuidado eligiendo la banda apropiada de sensibilidad, de modo a no tener problemas de sobrecarga de los circuitos de entrada de su aparato.
La visualización de los pulsos de salida horizontal permite realizar un buen diagnóstico de problemas en este circuito.
Veamos cómo proceder el análisis de defectos tomando como base las formas de onda en esta etapa:
La amplitud de la señal obtenida en esta etapa determina el ancho de la imagen, pues influye directamente en la deflexión.
En la figura 11 tenemos un oscilograma que muestra la condición en que el signo es normal y que tiene amplitud insuficiente o deformación que causa falta de anchura (estrechamiento) de la imagen.

Si el capacitor en la base del transistor Q18 presenta un problema de apertura, por ejemplo, la forma de onda puede ser alterada en el punto indicado en la figura 12.
En la figura 13 tenemos el patrón normal y la deformación que ocurre por problemas en el capacitor.
Las modificaciones en la amplitud y las formas de onda de las señales de las diversas etapas indican problemas con los componentes que deben ser verificados por los medios tradicionales.
Una vez acompañadas las formas de onda hasta la etapa en que la anormalidad aparece, usamos el multímetro inicialmente para medir tensiones 'en los elementos activos (válvulas y transistores).
A partir de esas medidas llegamos entonces a los componentes que presentan problemas.
Es importante observar que en esta etapa encontramos el sector de Muy Alta Tensión (MAT) del televisor, donde el análisis de las formas de onda con el osciloscopio debe ser hecho solamente si disponemos de punta especial.
Como en general, los problemas pueden ser observados por otros medios, el osciloscopio no es tan usado después del transformador de salida horizontal (flyback).
b) Deflexión vertical
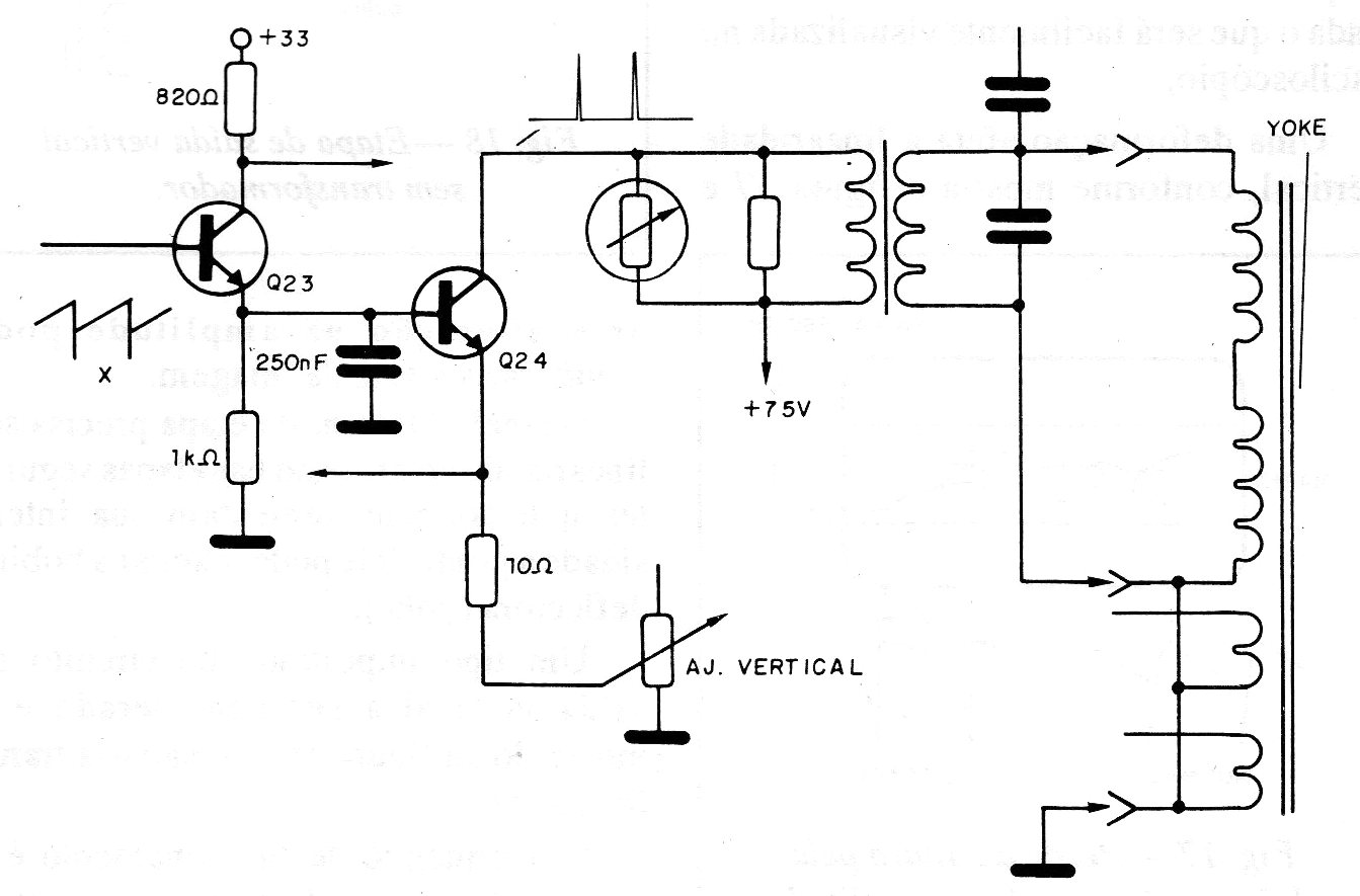
En la figura 14 tenemos un circuito típico de paso de procesamiento vertical de señal en un televisor transistorizado.
Este paso tiene por elemento final el Yoke que es una bobina de deflexión.
Esta bobina crea el campo magnético que deflexiona el haz de electrones en el sentido de abrir la imagen en sentido vertical.
La forma de onda de la señal en esta bobina determina la linealidad de la imagen y su amplitud determina la altura, como sugiere la figura 15.
Analizamos el funcionamiento de las etapas del televisor que tomamos como ejemplo, recordamos que en muchos aparatos modernos estas funciones están disponibles en un único circuito integrado o incluso en pocos integrados.
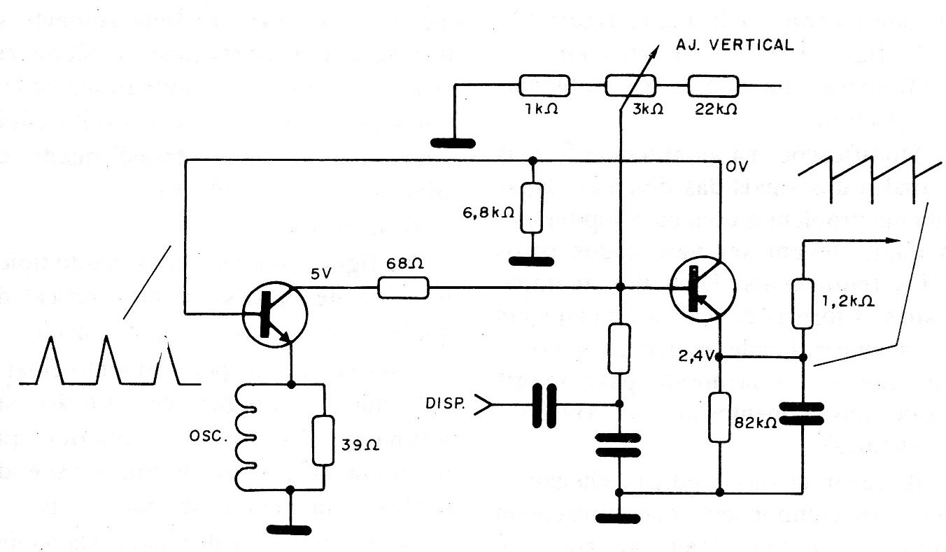
La primera etapa también consiste en un oscilador disparado, normalmente siendo utilizado un multivibrador astable donde el disparo externo es ajustado por medio de un potenciómetro que deriva parte de la señal de sincronismo, del separador de sincronismo.
Las formas de onda de este oscilador se muestran en la figura 16.
Como necesitamos una señal diente de sierra para la deflexión, podemos retirarlo del emisor del transistor, como muestra el diagrama.
Ver que los cambios en los componentes 'de este circuito pueden afectar tanto la amplitud de la antena como la forma de onda que será fácilmente visualizada en el osciloscopio.
Una deformación afecta la linealidad vertical, como muestra la figura 17 y un cambio en la amplitud puede modificar la altura de la imagen.

La señal obtenida en esta etapa debe ser linearizada al máximo en las etapas siguientes que también aumentan su intensidad hasta el punto de poder excitar la bobina deflectora (yoke).
Un tipo importante de circuito de salida vertical a ser considerado es el mostrado en la figura 18 que no utiliza transformador.
Su principio de funcionamiento es el mismo de los pasos de salida en simetría complementaria usada en amplificadores de audio.
De la misma forma que la anormalidad de funcionamiento de la etapa de audio produce distorsiones del sonido, una anormalidad de esta etapa produce distorsiones en la imagen.
Por ejemplo, si uno del transformador de salida presenta problemas, abriendo, tenemos el relleno de sólo la mitad de la pantalla, (figura 19).

Si uno de los diodos de polarización de la etapa entra en corto tenemos una distorsión que influye en la imagen.
El osciloscopio permite visualizar las deformaciones de las formas de onda, tomando como base siempre lo que se presenta en el diagrama original del fabricante.
Lo importante para el técnico que usa el osciloscopio es saber interpretar las formas de ondas obtenidas comparándolas con las originales.
Para ello damos algunas informaciones importantes sobre estas interpretaciones:
- Amplitud menor que la esperada, pero forma de onda mantenida.
En este caso podemos sospechar bajo la ganancia de componentes, o aún problemas de tensión de alimentación de la etapa más baja que la normal.
Compruebe la ganancia de transistores y mida las tensiones en el circuito.
Compruebe si la intensidad de la señal. en la entrada del circuito es suficiente para su excitación.
El problema puede venir del paso anterior.
- Amplitud menor y distorsión de la señal
Debemos verificar los componentes de polarización, midiendo las tensiones en los diversos componentes de la etapa.
También debemos sospechar de capacitores con fugas o con valores alterados.
- Amplitud mantenida en señal distorsionada
Este problema puede ser causado por espiras en corto en bobinas, capacitores alterados o con fugas.
Los capacitores abiertos en el circuito de desacoplamiento o incluso el filtrado pueden alertar las formas de onda en un circuito.
- Ausencia de señal
Los componentes en corto o totalmente abiertos pueden impedir el paso de la señal a un paso.
Un transistor en corto o un capacitor abierto causan estos problemas.
Las medidas de tensión detectan problemas con transistores, pero en el caso de capacitores debemos verificar la presencia de la señal antes y después del capacitor.















