Este artículo forma parte de nuestro libro gratis "Cómo utilizar el osciloscopio en el servicio de Equipos de video antiguos". Si bien los televisores analógicos ya no se fabrican, todavía hay muchos en uso, así como videocintas y cámaras que todavía se pueden utilizar o recuperar para aplicaciones en seguridad, reproducción de cintas antiguas, demostraciones, etc. Este artículo tiene utilidad para las personas que desean utilizar el osciloscopio en el diagnóstico de problemas con estos aparatos de vídeo antiguos.

Nota: este artículo es continuación del Cómo medir tensiones con el osciloscopio (SER116S) hasta SER122S.

   

Para el ajuste se deben utilizar los circuitos de acoplamiento de la lección anterior.

   El televisor toma como referencia para estos ajustes es el Sanyo CTP 4801 chasis serie TC.

   Inicialmente vamos a ajustar la captura de 4,5 MHz y la etapa de salida de FI de vídeo.

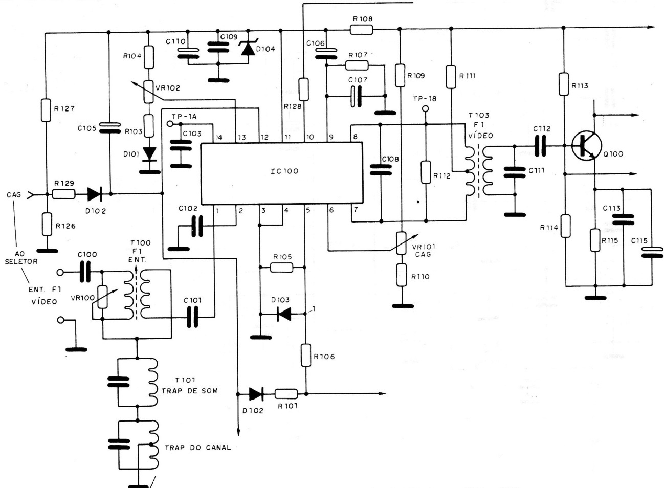
   El diagrama parcial de las etapas que se ajustarán, para la identificación de los componentes se muestra en la figura 1.

 

Figura 1 - Diagrama parcial del televisor
Figura 1 - Diagrama parcial del televisor | Clique na imagem para ampliar |

 

 

- Ajuste de la trampa (trap)

   El generador de marcas debe ajustarse en la frecuencia de 41,25 MHz mientras que el generador de escaneado se debe sintonizar para barrer el rango de 40 a 50 MHz.

   El selector debe colocarse en el canal 3, y la llave AFF debe estar en posición manual.

   La llave normal-servicio debe estar en la posición "servicio".

   Una señal de +24 V se debe aplicar al pin 8 del conector AA en la placa de señal y la croma.

   Una tensión de polarización de +5,8 V debe ser usada para polarizar la FI en el punto TP-IA en la placa de señal y croma y una tensión de -2,0 V debe ser usada para la polarización del CAG del selector.

   Inicialmente se ajusta T105 para que haya la mínima respuesta en 41,25 MHZ (actuación máxima de la trampa).

   En la figura 2 mostramos la forma de señal visualizada en el osciloscopio.

 

Figura 2 - Visualización de la señal en el osciloscopio
Figura 2 - Visualización de la señal en el osciloscopio | Clique na imagem para ampliar |

 

   

La conexión del generador de barrido, del osciloscopio y del televisor para este ajuste se muestra en la figura 3.

 

   Figura 3 - conexión del generador y del osciloscopio para el ajuste
   Figura 3 - conexión del generador y del osciloscopio para el ajuste | Clique na imagem para ampliar |

 

   

Para ajustar la etapa de salida, inicialmente colocamos el generador de marcas en 41,25 MHz y ajustamos T104 por el núcleo superior.

   A continuación, fijamos VR103 para la mínima respuesta en 41,25 MHz. Pasamos el generador de marcas a 42,17 MHz y luego ajustamos el núcleo inferior y superior de T104 para obtener la forma de onda indicada.

   Finalmente, con el generador de marcas en 45,75 MHz, ajustamos nuevamente el núcleo inferior de T104 para obtener los niveles de la figura ya indicada.

 

 

   ANÁLISIS DE LA SEÑAL DE VÍDEO

 

   Sin la necesidad de un generador de barrido / marcas, el osciloscopio puede ser utilizado para analizar las señales de vídeo de las etapas de Fl, facilitando la detección de fallas.

   Como ya hemos señalado muchos diagramas ya presentan las formas de onda que deben ser encontradas facilitando así el trabajo del técnico reparador.

   La señal tomada como referencia puede ser disponible tanto de un canal local como de un generador de barras de colores, si bien este último caso es preferible dada su estabilidad y también al hecho de conocer su nivel de salida.

   El osciloscopio debe conectarse al televisor con una punta demoduladora.

   En los televisores transistorizados los puntos llaves serán las bases y los colectores de los transistores.

   En los circuitos valvulados serán las rejillas cantidades de control y anodos de las válvulas.

   Para los televisores dotados de circuitos integrados, las entradas y salidas de las señales accesibles y que se tomarán como referencia.

   Los diagramas pueden servir de orientación para estos casos.

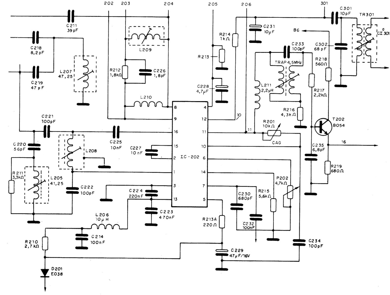
   Tomamos como ejemplo el televisor Philco TV-389 que es bastante común y cuyo diagrama parcial, conteniendo los pasos de FI de vídeo, se muestra en la figura 4.

 

Figura 4 - Televisor tomado como ejemplo
Figura 4 - Televisor tomado como ejemplo | Clique na imagem para ampliar |

 

   

Este circuito funciona de la siguiente manera:

   El circuito amplificador de FI recibe la señal de vídeo del selector de canales ya en un rango de frecuencias de 6 MHz de ancho y que contiene las siguientes frecuencias;

41,25 MHz - FI de sonido

42,17 MHz - FI de croma

45,75 MHZ '- FI de vídeo

   A través de un cable coaxial con capacitancia controlada la señal se aplica a la base de T201 vía C208 (amplificador de RF).

   Las señales amplificadas por T201 aparecen en su colector y se aplican en L202 (primera FI) que sintoniza todo el rango de frecuencias. Después, a través de C207 las señales se llevan a L203 (segundo FI) que de nuevo deja pasar toda la banda.

   Después de esta segunda sintonía las señales pasan por una trampa de 47,25 MHz que está formada por L207, C218 y C219, y por una trampa (trape) de 39,75 MHz que corresponde a los componentes L204, C215 y C216, y uno circuito atenuador de 41,25 MHz que corresponde a la FI de sonido.

   Este circuito está formado por L205 y C220.

   Pasando por un C221 las señales se aplican en L208 que hace la sintonización de las señales y las aplica a los pines 1 y 16 del circuito integrado C1202.

   La función de C1202 es de amplificador de FI de vídeo, y este integrado contiene las etapas del control automático de ganancia (llave, compensador térmico y retardo para el selector).

   Los pulsos negativos de 15 750 kHz que provienen de PT 403 en el flyback se llevan al pino 7 del circuito integrado C1202 a través de R449 y C232 para que el accionamiento de la llave del CAG.

   En el pino 10 del circuito integrado tenemos la señal de vídeo negativa que sirve como referencia para la obtención de la tensión del CAG.

   La intensidad de la señal que llega al pin 10 del CI se ajusta con la ayuda de P202.

   Este componente está conectado al pin 6 del circuito integrado del CI202.

   En el pin 4 del C1202 encontramos un circuito RC (R213 y C228) cuya finalidad es actuar como filtro de tensión del CAG.

   Entre los pinos 2 y 15 hay un desacoplamiento DC por medio de C227 la tensión de retardo del CAG que sale por el pin 5 es llevada al diodo de retardo D201 vía R213-A, habiendo la filtración hecha por C229.

   En el pino 13 del CI, vía L206 se aplica la tensión de polarización B6 que evita la introducción de RF vía línea de alimentación DC.

Las formas de onda que damos a continuación se obtuvieron con una señal de barras de colores para producir una imagen normal.

   En la figura 5 tenemos la forma de onda obtenida en el punto 10 que corresponde al pino 12 del CI202.

 

Figura 5 - Forma de onda en el punto 10
Figura 5 - Forma de onda en el punto 10

 

   

La señal obtenida corresponde al componente de sonido.

   Para la calibración de TR301 y L301 se debe conectar un capacitor de 10 nF entre el pasador 12 y la masa y se debe inyectar una señal de 4,5 MHz modulada en frecuencia con 400 Hz en el punto PT-301.

   En la figura 6 tenemos la forma de señal obtenida en el punto 11 del diagrama.

 

 

   Figura 6 - Forma de onda en el punto 11
   Figura 6 - Forma de onda en el punto 11

 

   

La señal de este punto corresponde a la FI de vídeo y se utiliza para la calibración de esta etapa con actuación sobre el núcleo de L204.

   El osciloscopio debe ser conectado en este punto a través de una resistencia de 10 kg en la entrada del circuito se inyecta una señal de 39,75 MHz modulada en 400 Hz (50%).

   En la figura 7 tenemos la forma de onda en el punto 13 del circuito.

 

 

   Figura 7 - Forma de onda en el punto 13
   Figura 7 - Forma de onda en el punto 13

 

   

En la figura 8 tenemos la forma de onda obtenida en el punto 16 del diagrama.

 

 

   Figura 8 - Forma de onda en el punto 16
   Figura 8 - Forma de onda en el punto 16

 

   Esta señal permite ajustar la "captura" de 4,5 MHz, aunque este ajuste también puede ser hecho solamente con base en la imagen generada por un generador de barras de colores y sonido.