En la historia de los componentes electrónicos, algunos experimentos simples que pueden parecer ingenuos cuando los analizamos hoy, de hecho, si se miran con ojo más crítico, resultan ser eslabones importantes en la evolución que nos lleva a la electrónica actual. Este es el caso del experimento de Edison que condujo a la invención de las válvulas. Es esta experiencia la que analizamos en este artículo.
Tras el éxito de su lámpara incandescente, en la que Edison finalmente descubrió que dentro de una bombilla había un filamento metálico al que le habían quitado todo el aire, no se quedó ahí.
Una de las características de Edson y otros grandes inventores fue la de nunca quedarse satisfecho al completar un invento. No sólo quería saber más, sino también ver la posibilidad de mejorar lo que había desarrollado.
Así, después de muchos experimentos en 1904, observó que colocando un electroscopio cerca de una lámpara encendida hacía que este dispositivo detectará la presencia de una carga eléctrica.
Hubo algo extraño. ¿Será que la lámpara, además de luz, también irradiaba cargas eléctricas? Edson, no tenía dudas. Colocó una placa dentro de la lámpara para comprobar si aún detectaba cargas eléctricas. Y eso realmente sucedió.
Se detectaron cargas intensas como si el filamento de la lámpara estuviera emitiendo electricidad. Pero había algo extraño. Los cargos fueron negativos. No se detectaron cargas positivas en el proceso. En otras palabras, Edson descubrió que un filamento calentado por una corriente eléctrica emite electrones y estos electrones forman una nube, como se muestra en la figura.1.

Luego descubrió que una corriente de electrones fluía desde el filamento hasta el electrodo detector si estaba cargado positivamente. Si se invirtiera su polaridad, los electrones ya no fluirían, sino que serían repelidos y no habría corriente. El circuito de la figura 2 muestra el experimento.

Se descubrió la válvula de diodo. Un componente electrónico en el que la corriente eléctrica solo fluirá en una dirección y que podría usarse en varias aplicaciones.
El diodo de Edson era una válvula de calentamiento directo, es decir, el filamento se utilizaba tanto para calentar como para emitir electrones. La válvula podría usarse para detectar señales de radio, rectificar corriente y en muchas otras aplicaciones que estaban surgiendo.
Una primera mejora que se introdujo en esta válvula fue utilizar un elemento adicional que sería calentado por el filamento para emitir los electrones. La idea era utilizar materiales que liberan electrones fácilmente, como los elementos alcalinos. A continuación, apareció el cátodo dando lugar a la válvula de calentamiento indirecto con la estructura y símbolos que se muestran en la figura 3.

La ventaja de esta válvula era que la fuente de energía podía aislarse del resto del circuito. En la figura 4 tenemos los símbolos adoptados para representar los dos tipos de diodos.

Más mejoras vinieron, con el uso de dos ánodos en lugar de uno, dando lugar a válvulas de onda completa o de doble diodo, como se muestra en la figura 5.

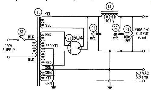
Incluso hoy en día, cuando analizamos receptores de radio antiguos, encontramos estas válvulas en las fuentes de alimentación. Fue un descubrimiento sensacional, que representó un importante salto tecnológico y allanó el camino para nuevos descubrimientos. En la figura 6 se muestra una fuente de energía de radio antigua.


El primero lo realizó Fleming, quien decidió colocar un electrodo adicional en forma de rejilla entre el ánodo (placa) y el cátodo. Este electrodo podría controlar la corriente entre los dos, dando como resultado la válvula triodo.
Todo esto muestra cómo los pequeños descubrimientos, los pequeños detalles, pueden cambiar la evolución de la tecnología. Esto sigue siendo válido hoy en día para los fabricantes que, al realizar sus experimentos, a veces pueden dar por sentado un pequeño efecto de algo extraño que ocurre en su circuito, y puede significar algo innovador. La ciencia y la tecnología están llenas de ejemplos de este tipo. El propio tubo de rayos catódicos y el descubrimiento de los electrones por parte de Crookes también fueron accidentales.



