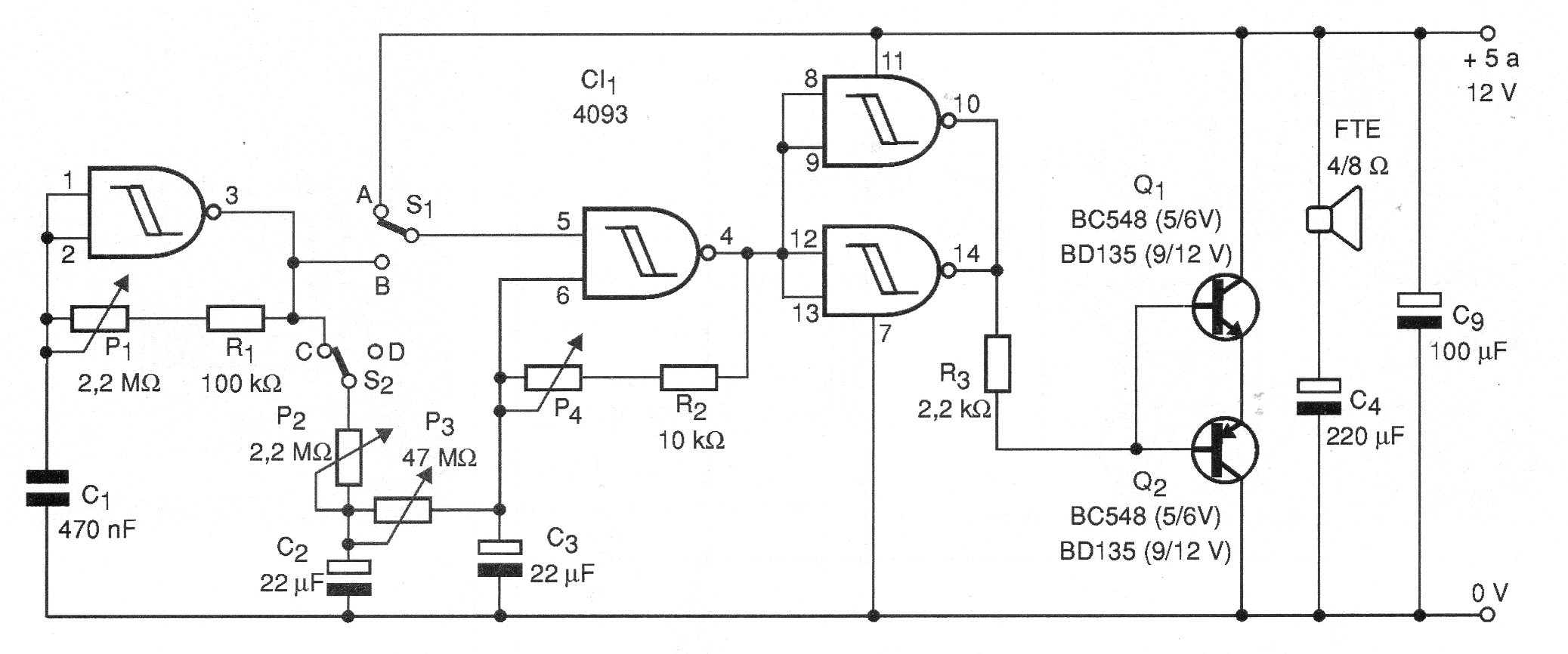
Se trata de un interesante juguete que contiene varios potenciómetros y llaves posibilitando a los niños crear los más diversos efectos sonoros. El circuito completo se da en la figura. Este circuito también se puede utilizar en fiestas y emisoras de radio para crear algunos efectos o para llamadas.
En este circuito tenemos dos osciladores interdependientes formados alrededor de dos de las puertas NAND del 4093. El primer oscilador genera intermitencias que son controladas por P1. Las llaves S1 y S2 aplican la señal de este oscilador al siguiente oscilador que genera un tono de audio cuya frecuencia es controlada por P4.
Cuando la llave S2 está en la posición C la señal de este oscilador pasa por otros dos potenciómetros P2 y P3 que forman una red capaz de controlar la modulación del segundo oscilador. El ajuste de todos los potenciómetros de forma combinada posibilita la creación de los más diversos tipos de sonidos. La señal final obtenida es amplificada digitalmente por las otras dos puertas del 4093 y aplicada a una etapa de potencia con transistores complementarios.
Este paso proporciona una buena señal de audio a un pequeño altavoz. El circuito puede ser alimentado con tensiones a partir de 6 V obtenidas de 4 pilas. Para mayor tensión debe ser usada fuente y los transistores deben ser cambiados por los indicados en el diagrama, siendo montados en disipadores de calor.
Lista de material
CI-1 - 4093 - Circuito Integrado CMOS
Q1 - BC548 o TIP31 (según tensión)
Q2 - BC558 o TIP32 (según tensión)
P1 - 2,2 M ohms - potenciómetro lin o log
P2 - 22 k ohms o 47 k ohms - potenciómetro lin o log
P3 - 47 k ohms - potenciómetro lin o log
R1 - 100 k ohms x 1/8 W - resistor - marrón, negro, amarillo
R2 - 10 k ohms x 1/8 W - resistor - marrón, negro, naranja
R3 - 2,2 k ohms x 1/8 W - resistor - rojo, rojo, rojo
C1 - 470 nF - capacitor de cerámica o poliéster
C2 - 22 uF x 12 V - capacitor electrolítico
C3 - 22 nF - capacitor de cerámica o poliéster
C4 - 220 uF x 12 V - capacitor electrolítico
C5 - 100 uF x 1/8 W - capacitor electrolítico
S1, S2 - llaves de 1 polos x 2 posiciones
FTE - 4 o 8 ohms - altavoz de cualquier tamaño - grande para las alimentaciones de 12 V
Varios:
Placa de circuito impreso, caja para montaje, pilas o fuente, hilos, botones para los potenciómetros, soldadura, etc.




